2021“金鼎奖”评选活动成功举办:鼓励品牌紧抓机遇,创新融合高质发展!

2021-10-14 鸿威编辑 4215

10月10-12日,“第十四届中山国际游戏游艺博览交易会暨2021中国(中山)国际文旅产业博览会”(简称2021中山游博会&中山旅博会)在广东·中山博览中心/广东游戏游艺文化产业城(新世界国际会展中心)圆满举行。

作为2021下半年首场行业专业博览会,本届博览会展览面积60000平方米,两大展馆同步开启,600家企业参展,集中展示最新的游戏游艺产品、文旅创新产品和产业前沿技术;知名主题乐园、室内乐园、电玩城、娱乐中心、大型乐园景点、景区的专业采购单位也悉数亮相。展会同期举办中山游乐采购节、中国文旅行业未来发展大会、“金鼎奖”评选及颁奖等多场专题活动、论坛会议,打造“展、节、会、奖”多元商贸平台,助力文旅产业高质量发展。

本届博览会以“创新融合·高质发展”为主题,由博览会组委会联合中山市文化广电旅游局继续举办“金鼎奖”评选活动。本次“金鼎奖”活动设立室内乐园类和文旅景区类两大类别共计7项大奖,活动期间共收到49家企业的71个优秀产品/项目报名参选。经过报名、筛选、投票、统计4个阶段的角逐,21个优秀作品最终脱颖而出获评2021“金鼎奖”。组委会为获奖作品及企业在10月10日的博览会开幕式现场举行了颁奖仪式,展会现场还设立了获奖作品展区,产品以实物进行展出,方案以图片和视频的形式展出,提高获奖企业的知名度。

2021中山游博会开幕式现场为获奖企业举行了颁奖仪式

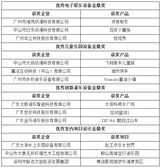
2021“金鼎奖”获奖名单 

一、室内乐园类奖项

 

二、文旅景区类奖项

据悉,“金鼎奖”评选活动至今已经连续进行了五届,活动以市场为导向,以打造企业品牌为目的,以服务消费者为方向,通过不断优化奖项设置,扩大评选范围,改变评审方式,跨界整合资源,成为推动游戏游艺产业的战略调整和创新成长的风向标。奖项设置也由原来的游戏游艺、主题公园、优秀企业、优秀产品类等,扩大到室内乐园、主题公园、文旅景区;评选范围从游戏游艺行业拓展到文旅景区设计、装备业乃至整个文旅行业产业链;评选业态从产品生产和制造,延伸到景区设计规划、场所经营管理、人工智能大数据应用。希望借助“金鼎奖”以点带面,有效地将文化、科技、旅游、研学结合在一起。

同时为了保证获奖产品的代表性与权威性,“金鼎奖”评选活动的评审专家由文化产业专家、游戏游艺行业专家、旅游景区行业代表、乐园代表、规划设计人员等共六十人构成,评审过程由专家评选、大众评选、用户评选三个部分组成,经过科学公正的评审流程,历年获奖产品的市场价值得到业界的普遍认可,成为目前全国含金量最高的奖项之一。

由于“金鼎奖”可以扩大企业的知名度和美誉度,增加获奖产品的销量和价值,一直以来深受游戏游艺企业重视。五年来,金马、金龙、世宇、华立、雄翔、日东、大浪、中车、联点、创艺园、麦司等近400家知名企业先后推荐公司的优秀产品参选评奖,获奖产品的销售成绩斐然。如:中山日东动漫科技有限公司的“救火英雄”游乐设备销售超过500台,中山金马科技有限公司的“黑暗乘骑”销售额超过1亿元,广东大浪水上乐园年销售量增长超亿元。

由此可见,“金鼎奖”评选活动的举办意义重大:增强了各参评企业的自主创新能力、调动了高端设计人才进入游乐企业的积极性,巩固了中山市作为我国游戏游艺行业研发、设计、生产基地的重要地位,加深了中山市与全球游戏游艺产业重要发展城市的人文交流,提升了我国游戏游艺行业在国际市场的占有率。


版权所有 © 金龙彩正版资料 粤ICP备17064634号-1

Baidu
map